为推动我国考古学事业的发展,鼓励和支持高校本科生积极参与学术研究,培养更多有志于考古学研究的专业人才,考古国家级实验教学示范中心(北京大学)、考古国家级虚拟仿真实验教学中心(北京大学)、考古科学教育部重点实验室(北京大学)、北京大学考古文博学院、北京大学中国考古学研究中心联合举办第一届“全国高校本科生考古学术论文竞赛”。
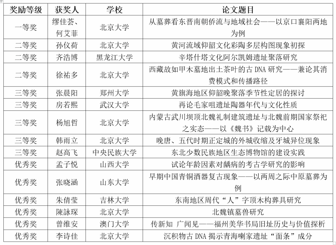
论文竞赛活动自启动以来,得到各高校本科生的广泛关注和热烈响应。截至10月20日,共收到来自全国34所高校的稿件79篇。经由业内知名专家学者组成的评审团严谨细致的审核与评选,本次竞赛最终评选出一等奖1项、二等奖3项、三等奖5项以及优秀奖6项。现将获奖名单公示如下:

获奖者将得到由北京大学考古文博学院颁发的荣誉证书、竞赛奖金和《北京大学考古学丛书》,并受邀参加12月13-15日举办的“2024北京大学考古学国际研究生学术论坛”。近期,组委会将通过电子邮件逐一联系获奖者,就颁奖仪式及参会事宜进行通知。敬请各位获奖者密切关注个人电子邮箱,以免错过重要信息。
在此,我们向所有获奖者表示热烈的祝贺,并勉励广大同学以此为契机,持续深耕学业,勇攀科研高峰,期待未来涌现出更多优秀的学术成果。